Parts 5 and 6: grouping and visualising data - SOLVED#

This workbook will require the titanic and C19_portsmouth datasets. You will need to open these as pandas dataframes. Remember to import the numpy and pandas datasets.

# Use this cell to import numpy and pandas
import numpy as np
import pandas as pd
# Use this cell to import the titanic dataset. We'll import the C19 dataset later.
df_titanic = pd.read_excel("titanic.xlsx")

Grouping data#

We may want to split the data into groups bases on some criteria or apply a function to each group independently.

Let’s demonstrate this on a example:

df_titanic.groupby("Sex").sum(numeric_only=True)
PassengerId Age Fare Survived
Sex
female 135343 7286.00 13966.6628 233
male 262043 13919.17 14727.2865 109

This created a new data frame, so that the gender of a passenger is its index. This is very informative, in particular, in finding up how many people survived as a function of gender.

Exercise 5.1#

Use grouping by gender to find out the average age and average fare as a function of gender.

df_titanic.groupby("Sex").mean(numeric_only=True)[["Age", "Fare"]]
Age Fare
Sex
female 27.915709 44.479818
male 30.726645 25.523893

Exercise 5.2#

Using grouping by to split the data into the ones who survived and did not survive the titanic sinking. Find the average Age and Fare as a function of whether or not the passenger survived.

df_titanic.groupby("Survived").mean(numeric_only=True)[["Age", "Fare"]]
Age Fare
Survived
0 30.626179 22.117887
1 28.343690 48.395408

## Part 6: Visualisation of DataFrames

Pandas Data Frames are equipped with plotting functions from the matplotlib library. Let us demonstrate a few examples:

df_titanic.plot(kind="scatter", x="Age", y="Fare")
<Axes: xlabel='Age', ylabel='Fare'>
../_images/Part05_week8_grouping_solutions_11_1.png

Note that it works ever though we have not imported matplotlib (pandas will itself import matplotlib). However, let us demonstrate how to eliminate the <matplotlib.axes...> text without plt.show() and without importing matplotlib.pyplot.

df_titanic.plot(kind="scatter", x="Age", y="Survived");
../_images/Part05_week8_grouping_solutions_13_0.png

The semi-colon ; does the job.

How about line plots:

df_titanic.plot(kind="line", x="Age", y="Fare");
../_images/Part05_week8_grouping_solutions_16_0.png

This looks very messy, it would require some sorting of the Age column

df_titanic_sorted_age = df_titanic.sort_values(by=["Age"])
df_titanic_sorted_age.plot(kind="line", x="Age", y="Fare");
../_images/Part05_week8_grouping_solutions_19_0.png

This looks a bit better, but really we should take the mean fare for each age.

df_titanic_age_group = df_titanic.groupby("Age", as_index=False).mean(numeric_only=True)
df_titanic_age_group.head(10)
Age PassengerId Fare Survived
0 0.42 804.000000 8.516700 1.000000
1 0.67 756.000000 14.500000 1.000000
2 0.75 557.500000 19.258300 1.000000
3 0.83 455.500000 23.875000 1.000000
4 0.92 306.000000 151.550000 1.000000
5 1.00 415.428571 30.005957 0.714286
6 2.00 346.900000 37.536250 0.300000
7 3.00 272.000000 25.781950 0.833333
8 4.00 466.100000 29.543330 0.700000
9 5.00 380.000000 22.717700 1.000000

Note that as_index=False did not make Age an index of the above DataFrame.

df_titanic_age_group.plot(kind="scatter", x="Age", y="Fare");
../_images/Part05_week8_grouping_solutions_23_0.png

Exercise 6.1#

Group your df_titanic by Age and get the mean. Then plot a scatter plot that demonstrates the relation between Age and Survived. Can you make any conclusions from the plot?

df_titanic_age_mean = df_titanic.groupby("Age",  as_index=False).mean(numeric_only=True)
df_titanic_age_mean.plot(kind="scatter", x="Age", y="Survived");
../_images/Part05_week8_grouping_solutions_25_0.png

Exercise 6.2#

Group your df_titanic by Fare and get the mean. Then plot a scatter plot that demonstrated the relation between Fare and Survived. Can you make any conslusions from the plot?

df_titanic_fare = df_titanic.groupby("Fare",  as_index=False).mean(numeric_only=True)
df_titanic_fare.plot(kind="scatter", x="Fare", y="Survived");
../_images/Part05_week8_grouping_solutions_27_0.png

Exercise 6.3#

Group your df_titanic by Sex and get the mean. Then plot a scatter plot that demonstrated the relation between Sex and Survived. Can you make any conslusions from the plot? Yes, the plot should contain only two points.

df_titanic_sex = df_titanic.groupby("Sex", as_index=False).mean(numeric_only=True)
df_titanic_sex.plot(kind="scatter", x="Sex", y="Survived");
../_images/Part05_week8_grouping_solutions_29_0.png

How about histograms?#

Histograms of a single column can be obtained via:

df_titanic_sorted_age.hist(column="Age");
../_images/Part05_week8_grouping_solutions_31_0.png
df_titanic_sorted_age.hist(column="Fare", bins=10);
../_images/Part05_week8_grouping_solutions_32_0.png

If we wish to seperate the histograms by groups, e.g., by Survived, to have two histograms for the ones who survived, and the ones who did not, we use:

df_titanic_sorted_age.hist(column="Age", by="Survived");
../_images/Part05_week8_grouping_solutions_34_0.png
df_titanic_sorted_age.hist(column="Fare", by="Survived");
../_images/Part05_week8_grouping_solutions_35_0.png

Exercise 6.4#

Plot the histograms of

a) Survived

b) Fare

they should be separated into groups by gender.

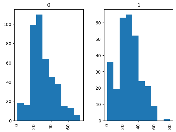
df_titanic.hist(column="Survived", by="Sex");
../_images/Part05_week8_grouping_solutions_37_0.png
df_titanic.hist(column="Fare", by="Sex");
../_images/Part05_week8_grouping_solutions_38_0.png

6.1 Plotting time series.#

You may want to visualise how some quantity was changing its value in time. For example this could be the price of some stock, or the accumulated number of Covid-19 infections. For that we can use pandas Series (recall that the columns of Pandas Data Frames are Series).

num_of_random = 1000
random_values = np.random.normal(size=num_of_random) # a sample of 1000 from standard normal distribution
date_range = pd.date_range("1/1/2021", periods = num_of_random) # 1000 days starting from Jan 2021
time_series = pd.Series(random_values, index = date_range) # Creating a pd.Series
time_series.plot();
../_images/Part05_week8_grouping_solutions_41_0.png

This looks very noisy, cannot get any information out of it. We need to look at this through the cumulative sums, then we will be able to see how the value has been changing from one to the other. This will look much more informative, but still a bit noisy.

time_series = time_series.cumsum()
time_series.plot();
../_images/Part05_week8_grouping_solutions_43_0.png
mySeries = pd.Series([1, 2, 3, 4, 5])
print(mySeries.cumsum())
0     1
1     3
2     6
3    10
4    15
dtype: int64
mySeries.cumsum().plot();
../_images/Part05_week8_grouping_solutions_45_0.png

Given the numerical data $\( [x_1, x_2, x_3, \ldots, x_n]\)\( The cumulative sum is \)\( [x_1, x_1 + x_2, x_1 + x_2 + x_3, \ldots, x_1 + x_2 + x_3 + \cdots + x_n]\)$

Exercise 6.1.1#

Researchers working for the Institute of Cosmology and Gravitation and the School of Maths and Phyics worked with Track and Trace teams in the University between 2020-21 to investigate covid spread in the staff and student population and help identify transmission vectors.

Import C19_portsmouth.xlsx into a pandas Data Frame. This is a spreadsheet that shows the number of new Covid-19 cases that were published by date. Display the header of this spreadsheet.

df_covid = pd.read_excel("C19_portsmouth.xlsx")
df_covid.head()
date newCasesByPublishDate
0 2021-11-29 192
1 2021-11-28 147
2 2021-11-27 170
3 2021-11-26 268
4 2021-11-25 126

Sort it by data from the oldest to newest, and assign this sorted data frame to a new variable.

Use sort_values() function applied to a data frame.

df_covid_sorted = df_covid.sort_values(by="date")
df_covid_sorted
date newCasesByPublishDate
591 2020-04-17 17
590 2020-04-18 5
589 2020-04-19 10
588 2020-04-20 4
587 2020-04-21 1
... ... ...
4 2021-11-25 126
3 2021-11-26 268
2 2021-11-27 170
1 2021-11-28 147
0 2021-11-29 192

592 rows × 2 columns

Add a new column to the sorted covid cases data frame which represents the cumulative sum of new cases.

df_covid_sorted["Cumulat. Sum of Cases"] = df_covid_sorted["newCasesByPublishDate"].cumsum()

Plot the line plot of cumulative cases so that the x-axis is the date. Note that the function is increasing (as you add positive values to each other. If the infection slows down the function will have less steep slope, if we get more and more infection the slope will be very steep.

df_covid_sorted.plot(kind="line", x="date", y="Cumulat. Sum of Cases")
<Axes: xlabel='date'>
../_images/Part05_week8_grouping_solutions_55_1.png

In the cell below plot the line plot of the newCasesByPublishDate so that the \(x\)-axis is the date. This plot will look noisy, but you will be able to see particular days with spikes of infections.

df_covid_sorted.plot(kind="line", x="date", y="newCasesByPublishDate")
<Axes: xlabel='date'>
../_images/Part05_week8_grouping_solutions_58_1.png